
▲平菁街櫻花巷寒櫻首波綻放。(圖/記者彭懷玉攝)
記者彭懷玉/台北報導
從平菁街寒櫻首波綻放之後,陽明山花鐘廣場一帶迎來山櫻花盛開,公園處表示,目前整體花況約5成,接著還有八重櫻、昭和櫻、吉野櫻開花,把翠綠山頭染上粉霧般色調。春節連假攜家帶眷,靜心徜徉在春光明媚的片刻。

▲花鐘廣場、停車場的「櫻花溪流區」種植上百株山櫻花。(資料照/公園處提供)
2026陽明山花季將在2月5日至3月15日開跑,花鐘停車場和廣場的「櫻花溪流區」上百株山櫻花綻放約5成,預計美到2月中;仰德大道沿線、花卉試驗中心也有近300株山櫻開花,而前山一號公園、陽明公園更是山櫻花的聚集地,多達641株粉嫩櫻花,把山巒點綴地浪漫不已。

▲▼陽明山花鐘廣場一帶山櫻花約開5成。(圖/公園處提供)

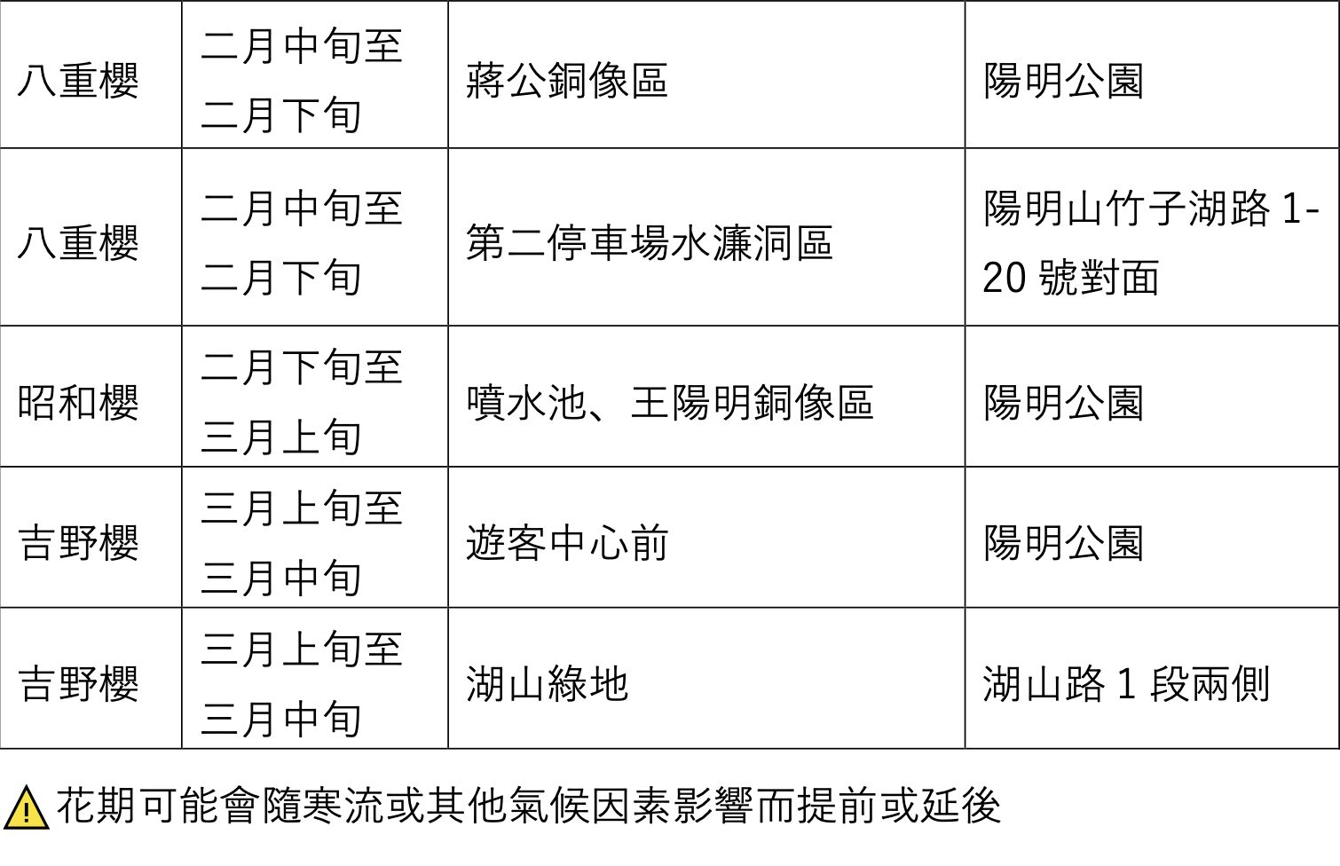
2月中則輪到八重櫻綻放,分別在陽明公園蔣公銅像區、竹子湖第二停車場水簾洞區;陽明公園內也有昭和櫻218株,分布於噴水池、王陽明銅像區。而壓軸登場的淺粉色吉野櫻,則在陽明公園遊客中心前和湖山綠地,將在3月上旬依序綻放,為櫻花季畫下句點。

▲陽明山湖山綠地種植300株吉野櫻,將於3月上旬開花。(示意圖/記者彭懷玉攝)
花季期間,公園處推出「陽明山低碳後花園特展」,以「尋找與發現」作為觀展主軸,透過一面延伸式大型插畫,串聯陽明山代表地標、花季景觀、人文生活與植物角色,形塑一幅可自由探索的春日山林畫面。


▲2026陽明山花季櫻花位置和預估花期。(圖/公園處提供)
展覽設計鼓勵民眾依自身節奏參與,自入口故事牆開始,透過轉盤獲得線索後,走入展區,在插畫場景中尋找專屬自己的陽明山風景,於輕鬆互動中體驗永續與生活的連結。
整體觀展過程不需專人導覽,也無須操作複雜設備,民眾可自由停留、觀看與拍照記錄,讓賞花行程多了一段靜心探索的體驗。




讀者迴響